
前几天在网上买元件,为了凑单顺带捎了一大批纽扣电池(大概5毛一颗)…..

这样的。。。
然后心想着,买来不用浪费了啊,电池都买了,不配个板子岂不是血亏?
正好低功耗相关的项目还没有玩过,于是free style了这么个东西…

也设计了个外壳,用sla打印效果不错

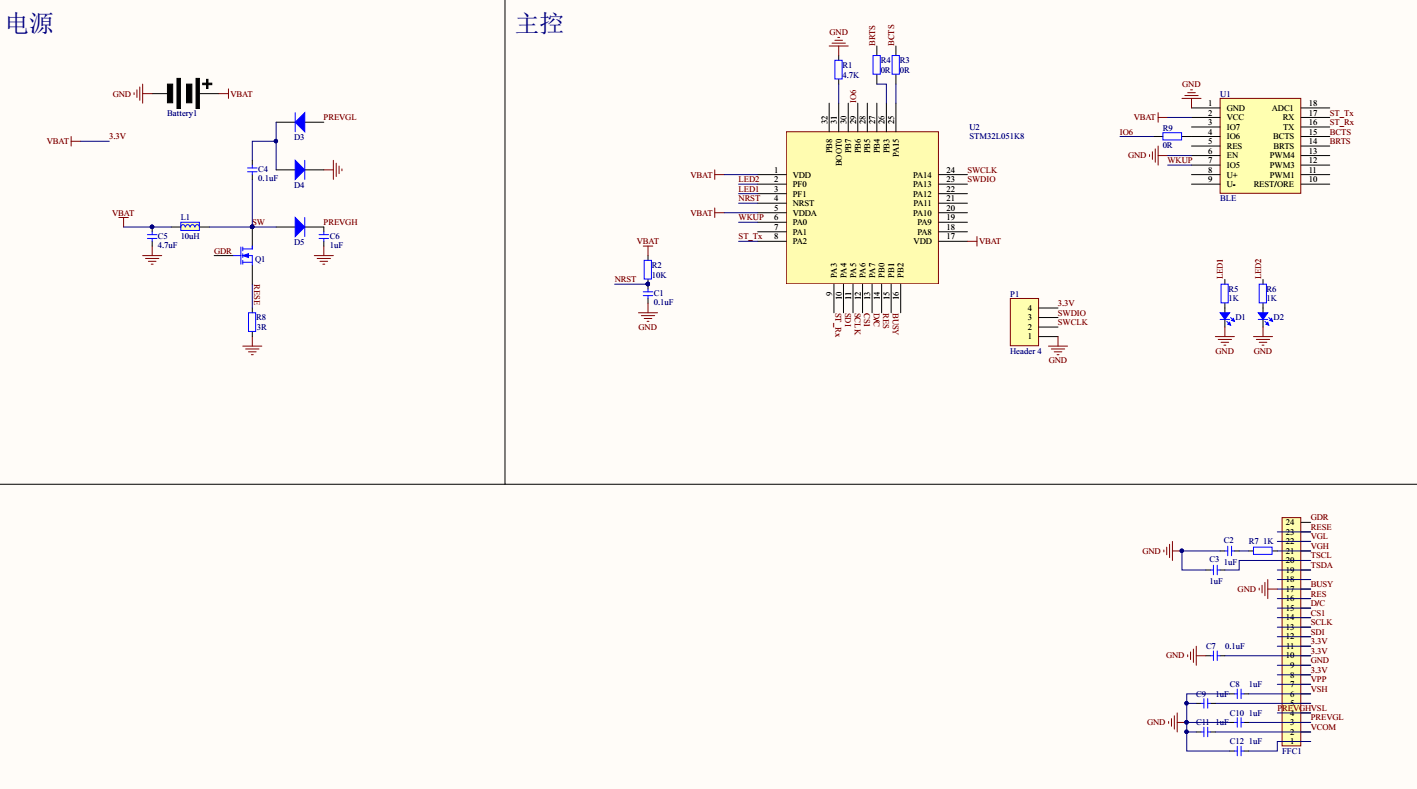
总的来说,这就是一个基于电子墨水屏的显示器…
当然重点在于低功耗,使用的元件是:
主控STM32L0系列MCU
主打低功耗的系列,本身F系列已经具有低功耗设计了,这个L更是夸张,经过测试功耗也确实很给力,官方的数据:

我这个小板子上是运行在STOP模式,也就是待机电流在1uA左右
蓝牙BLE模块
蓝牙4.0标准包含两个蓝牙标准,准确的说,是一个双模的标准,它包含传统蓝牙部分(向下兼容2.0)和低功耗蓝牙部分(Bluetooth Low Energy),顾名思义BLE的特性就是极其省电,现在市面上绝大多数的可穿戴设备都是基于BLE的。我使用的是这款模块,挺便宜的,10元左右,也很小巧

BLE的蓝牙模块不再是普通的串口透传(像HC-05),而是使用GATT(Generic Attribute Profile)框架进行控制通信,而且是即用即连无需配对(连接速度在毫秒级),功耗表现如下:
- 睡眠模式 0.3uA
- 广播(广播周期20ms)0.15-1.01mA
- 连接状态(连接间隔20ms) 2.06mA
- 电子墨水屏
要说市面上最省电的屏幕是啥,e-ink屏幕绝对是首选,不刷新不耗电,断电也能保留画面,kindle上的同款神器,用的1.54寸的一款三色彩屏

- 买一赠N的纽扣电池…
板子今天刚到,测了下各部分功能,都正常工作,工作流程是这样的:
板子待机(蓝牙保持广播等待手机连接)–> 手机连接–>蓝牙唤醒主控–>传输图像数据,刷新屏幕–>app退出,断开连接–>板子待机所以待机耗电主要在蓝牙广播上,经测试电流大概在0.15mA左右(代码部分还很粗糙,其实有很大优化空间),按这个功耗计算的话,一颗电池200mAh-300mAh可以使用:
200mAh/0.15mA = 1333h = 55天,大概两个月

经过优化之后(比如调整广播时间间隔,毕竟没有必要20ms检查一次有没有连接;如果增加一个按键用来手动唤醒的话,用个两三年估计都没问题),应该可以轻松达到半年左右的使用时间,板子可用~
再放几张图片,APP还得后面继续做,个人是想做成APP做图像处理生成二维码等图片然后传给模块这个样子,当然得看后面有没有时间继续搞了,毕竟心血来潮买个电池搞个板子什么的….
要是后面做好了的话也会全部开源,现在先发出原理图吧,有需要的拿去研究下…
